近日,广东省人社厅、财政厅、税务局联合印发《广东省灵活就业人员参加失业保险办法》。灵活就业人员参加失业保险和申领待遇有了更明确的规定。
详细信息:2026深圳灵活就业人员如何领取失业金?(附详细攻略)
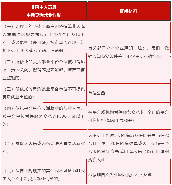
2026深圳非因本人意愿中断灵活就业对应情形及所需材料
依据《广东省灵活就业人员参加失业保险办法》第十二条规定了六条“非因本人意愿中断灵活就业”情形,建议大家对照情形准备具体的申请材料。

微信搜索或扫描下方二维码,关注【深圳之窗】微信公众号,回复关键词【灵活参保】,获取深圳灵活就业人员参保登记办理入口及最新消息。

深圳之窗 微信公众号一大波便民功能上线啦!扫面下方二维码,关注后在微信对话框中回复“ 摇号 ” 即可实时获取申请最新结果;回复“ 电费 ” 即可在线查询用电信息以及缴费!
分享到